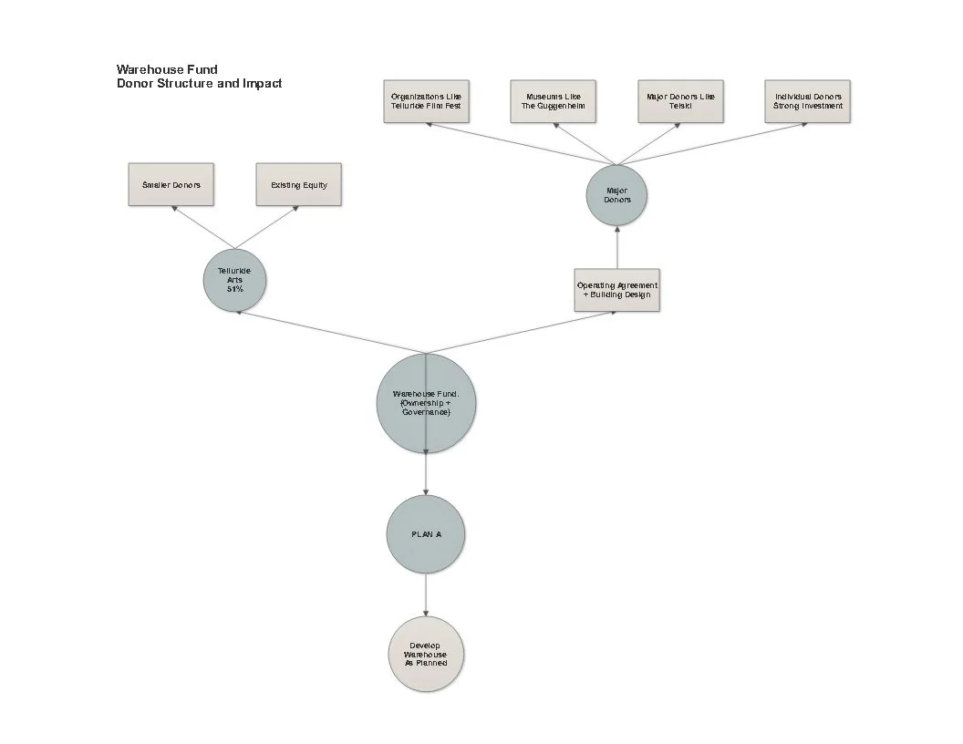
Proposed Warehouse Fund Structure
With the help of Doug Tueller, Douglas Bradbury, we are working on a new structure that will provide some additional security to donors to provide clarity and greater confidence for donors to the Telluride Transfer Warehouse. In short, the new structure invites deeper participation and partnership from organizations and major donors at the $250,000 level and up through shared governance.
The Warehouse Fund functions within Telluride Arts.
The Warehouse Fund is established with $2,000,000 equity.
The Warehouse Fund is directed by an advisory council that will help determine which contingency course to pursue only if the project does not proceed as planned.
The Warehouse Fund does not change the existing plans for the Warehouse development.
The Warehouse Fund clarifies a contingency plan that includes the potential return of contributions if the project does not proceed as planned.
Donations Warehouse Fund will be made through a directed donation agreement and approved by the Telluride Arts Board.

